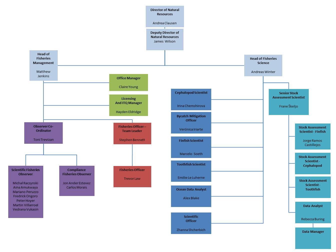
Corporate Structure
Island Plan 2022-2026
Objectives for Fisheries
- Ensure responsible marine management including the implementation of new maritime legislation;
- Lead the development of a long term plan, working with the fishing sector to ensure the right conditions to encourage development, sustainability and growth;
- Make progress on regional fisheries conservation and management to ensure better sustainability and conservation of fish stocks, and to improve ecosystem understanding;
- Work in partnership with our Falkland Islands fishing companies to ensure the fishery is responsibly managed and widely promoted, and to improve product visibility and reputation internationally;
- Increase and maintain market access and arrangements for fishery products.

For more information, please contact
the Fisheries Department
You’ll find our office hours, location, and full contact details below.